
第21届全国固态离子学会议将于2022年9月25—28日于江苏省南京市举办。
此次会议由中国硅酸盐学会固态离子学分会主办,sunbet申搏官方网站、南京大学、南京工业大学、南京理工大学、南京邮电大学五所高校联合承办。
这是中国固态离子界学者的一次盛会,将全方位展示我国在固态离子学领域基础研究和应用研究的最新进展与成果,探讨学科相关的最新发展动态。

涵盖的主题主要包括:
固态离子学基础
内容包括固体离子导体的设计、合成、结构和性能的表征、离子传输的微观机理阐释和新型高能电池、燃料电池、固态离子器件的开发、应用等。
锂离子电池
深入剖析锂离子电池现存问题,了解锂离子电池最新研究成果和产业发展动态。加强产学研交流,推动锂离子电池相关技术进步。
燃料电池
内容包括固体氧化物燃料电池、氢燃料电池、直接甲醇燃料电池等。
固态离子器件
内容包括传感器、超级电容器、智能变色器件等。
下一代电池技术
内容包括钠/钾/锌/镁离子电池、锂硫/锂空电池、固态电池等。
新型“双碳”技术
内容包括电催化析氢/析氧/二氧化碳还原、固态氧化物电解等。
本次会议将举办学术论坛、成果展示、产品推介、技术交易等专题活动。
为参会代表及单位提供充分的交流和推广机会,并全力构筑企业、高校和研究单位紧密结合的产学研互动平台,共同促进我国固态离子学科健康、快速地发展,助力实现“碳达峰、碳中和”目标。
大会热烈欢迎国内外固态离子学学者、科研人员、企业家及投资界朋友踊跃参加本次学术交流会议;同时,本次会议也将为广大研究生、本科生提供学习和交流的平台。
金秋九月,诚愿固态离子学会大家庭的成员于南京畅谈学科发展,领略六朝古都的自然风光与文化底蕴。
投稿截止日期:2022年9月10日
接收通知时间:2022年9月15日
投稿方式:请登录会议网站:http://21cssi-meeting.hanlande.cn(或点击文末“阅读原文”即可)
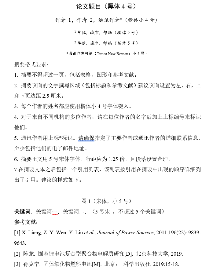
摘要格式:中英文摘要格式请见下图
摘要类型:
1.口头报告(PPT比例16:9)
2.墙报展示(尺寸宽80cm·高120cm)


奖励设置
为激励青年科研人员特别是研究生的参会积极性,本次会议将设立优秀口头报告奖和优秀海报奖,获奖人员将获得相应奖励证书和奖金。奖励评选方式如下:
参评对象:年龄小于35岁的参会非理事口头报告人和海报作者;
优秀口头报告奖:由学术委员会从符合参评条件的口头报告中,按15%比例评选;
优秀海报奖:由学术委员会从符合参评条件的张贴海报中,按15%比例评选(第一作者须在海报现场)。
会议联系
会务联系人:张校刚 13451823573 (微信同号)
墙报联系人:丁 兵 18155689313 (微信同号)
赞助联系人:张圣亮 15866818601 (微信同号)
注册联系人:耿 纵 13675191669 (微信同号)
住宿联系人:王 敏 17302548170 (微信同号)



